Schema elettrico quadricottero ?

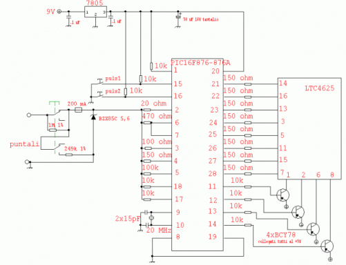
Su richiesta di Delia : Schema elettrico quadricottero membri del sito hanno presentato le immagini seguente. Dopo essere stata sottomessa al voto, ecco la foto acclamata dalla comunità nel 2015, per Schema elettrico quadricottero :

Questa foto corrisponde al tuo attesa per Schema elettrico quadricottero? se sì, voti per farla salire nella classifica.

Commenti

I membri hanno proposto anche per Schema elettrico quadricottero.



elettrico quadricottero © www.baronerosso.itSchema elettrico quadricottero © blog.elettronicain.itSchema elettrico quadricottero © solenerotech.files.wordpress.com
Schema elettrico © www.hobbymedia.itSchema elettrico quadricottero © www.hobbymedia.itSchema elettrico quadricottero © blog.elettronicain.it
Schema elettrico quadricottero © robodroid.files.wordpress.comSchema elettrico quadricottero © it.emcelettronica.comSchema elettrico quadricottero © img2.annuncicdn.it
Schema elettrico quadricottero © rccorner.files.wordpress.comSchema elettrico quadricottero © www.baronerosso.itSchema elettrico quadricottero © www.filoviva.it

Attenzione, se vuole ri-utilizzare una delle foto/immagini, in relazione con Schema elettrico quadricottero, sopra, è necessario di contattare il proprietario prima. Per fare questo, di solito bisogno solo di andare a l'indirizzo dell'immagine sul diritto d'autore.

Materie simili: