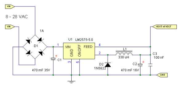
Schema elettrico alimentatore switching ?

Su richiesta di Folco : Schema elettrico alimentatore switching membri del sito hanno presentato le immagini seguente. Dopo essere stata sottomessa al voto, ecco la foto acclamata dalla comunità nel 2015, per Schema elettrico alimentatore switching :

Questa foto corrisponde al tuo attesa per Schema elettrico alimentatore switching? se sì, voti per farla salire nella classifica.

Commenti

I membri hanno proposto anche per Schema elettrico alimentatore switching.



elettrico alimentatore switching © www.chirio.comSchema elettrico alimentatore switching © www.areasx.comSchema elettrico alimentatore switching © www.chirio.com
Schema elettrico alimentatore © www.webalice.itSchema elettrico alimentatore switching © www.elio.orgSchema elettrico alimentatore switching © inwaredizioni.files.wordpress.com
Schema elettrico alimentatore switching © www.chirio.comSchema elettrico alimentatore switching © www.webalice.itSchema elettrico alimentatore switching © iw3grw.ir3ip.net
Schema elettrico alimentatore switching © www.webalice.itSchema elettrico alimentatore switching © it.emcelettronica.comSchema elettrico alimentatore switching © www.diegobarone.it
Schema elettrico alimentatore switching © www.webalice.it

Attenzione, se vuole ri-utilizzare una delle foto/immagini, in relazione con Schema elettrico alimentatore switching, sopra, è necessario di contattare il proprietario prima. Per fare questo, di solito bisogno solo di andare a l'indirizzo dell'immagine sul diritto d'autore.

Materie simili: