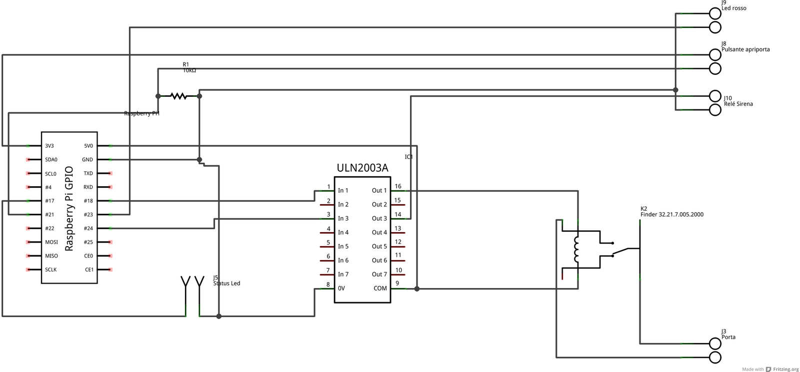
Schema citofono singolo ?

Su richiesta di Flavio : Schema citofono singolo membri del sito hanno presentato le immagini seguente. Dopo essere stata sottomessa al voto, ecco la foto acclamata dalla comunità nel 2015, per Schema citofono singolo :

Questa foto corrisponde al tuo attesa per Schema citofono singolo? se sì, voti per farla salire nella classifica.

Commenti

I membri hanno proposto anche per Schema citofono singolo.



citofono singolo © www.coffeenews.itSchema citofono singolo © spazioinwind.libero.itSchema citofono singolo © www.faidate360.com
Schema citofono © 2.bp.blogspot.comSchema citofono singolo © www.coffeenews.itSchema citofono singolo © www.electroyou.it
Schema citofono singolo © plent.altervista.orgSchema citofono singolo © www.electroyou.itSchema citofono singolo © playground.arduino.cc
Schema citofono singolo © sasasbarra.altervista.orgSchema citofono singolo © www.elektro2.it

Attenzione, se vuole ri-utilizzare una delle foto/immagini, in relazione con Schema citofono singolo, sopra, è necessario di contattare il proprietario prima. Per fare questo, di solito bisogno solo di andare a l'indirizzo dell'immagine sul diritto d'autore.

Materie simili: