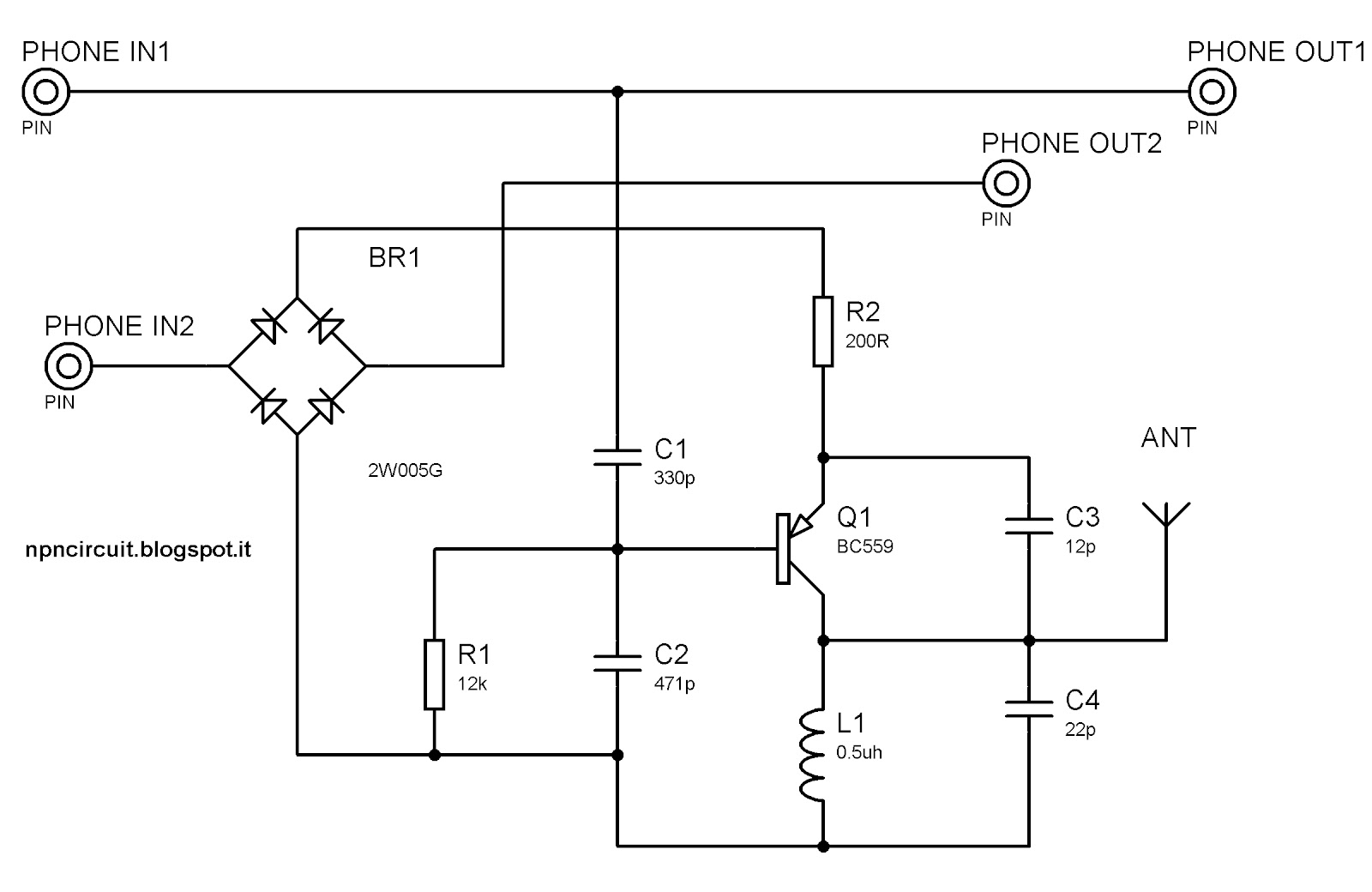
Schema circuito microspia ?

Su richiesta di Jago : Schema circuito microspia membri del sito hanno presentato le immagini seguente. Dopo essere stata sottomessa al voto, ecco la foto acclamata dalla comunità nel 2015, per Schema circuito microspia :

Questa foto corrisponde al tuo attesa per Schema circuito microspia? se sì, voti per farla salire nella classifica.

Commenti

I membri hanno proposto anche per Schema circuito microspia.



circuito microspia © dev.emcelettronica.comSchema circuito microspia © inwaredizioni.files.wordpress.comSchema circuito microspia © web.tiscali.it
Schema circuito © www.elparadise.comSchema circuito microspia © 2.bp.blogspot.comSchema circuito microspia © www.thetotalsite.it
Schema circuito microspia © it.emcelettronica.comSchema circuito microspia © www.thetotalsite.itSchema circuito microspia © www.inge79.altervista.org
Schema circuito microspia © it.emcelettronica.comSchema circuito microspia © dev.emcelettronica.comSchema circuito microspia © www.cybertronick.com

Attenzione, se vuole ri-utilizzare una delle foto/immagini, in relazione con Schema circuito microspia, sopra, è necessario di contattare il proprietario prima. Per fare questo, di solito bisogno solo di andare a l'indirizzo dell'immagine sul diritto d'autore.

Materie simili: