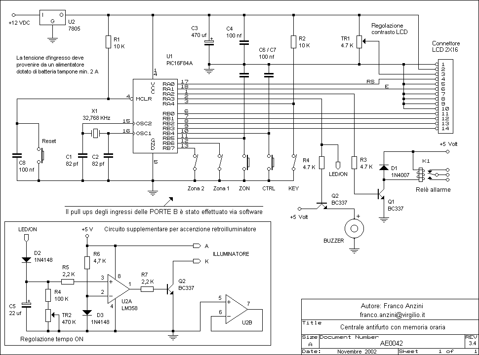
Schema allarme elkron ?

Su richiesta di Enea : Schema allarme elkron membri del sito hanno presentato le immagini seguente. Dopo essere stata sottomessa al voto, ecco la foto acclamata dalla comunità nel 2015, per Schema allarme elkron :

Questa foto corrisponde al tuo attesa per Schema allarme elkron? se sì, voti per farla salire nella classifica.

Commenti

I membri hanno proposto anche per Schema allarme elkron.



allarme elkron © www.liberotech.itSchema allarme elkron © www.gladiusnet.itSchema allarme elkron © www.allarmesatellitare.eu
Schema allarme © digilander.iol.itSchema allarme elkron © digilander.iol.itSchema allarme elkron © digilander.iol.it
Schema allarme elkron © www.areasx.comSchema allarme elkron © www.mgelettroforniture.comSchema allarme elkron © www.elkron.it
Schema allarme elkron © www.silvanimpianti.itSchema allarme elkron © www.ccsicurezza.itSchema allarme elkron © i33.tinypic.com

Attenzione, se vuole ri-utilizzare una delle foto/immagini, in relazione con Schema allarme elkron, sopra, è necessario di contattare il proprietario prima. Per fare questo, di solito bisogno solo di andare a l'indirizzo dell'immagine sul diritto d'autore.

Materie simili: